TENTANG
Drafting Dokumen Paten Berpengalaman, Siap Diajukan, Lolos Pemeriksaan Formalitas dan memperkuat kelayakan subtantif
Kami membantu inventor, peneliti, dan tim R&D baik dari kampus, perusahaan, maupun mandiri dengan menyusun dokumen permohonan paten sesuai standar teknis DJKI. Dengan konsultasi awal untuk menentukan strategi drafting yang tepat, dokumen Anda disiapkan agar siap diajukan dan dijamin lolos pemeriksaan formalitas serta memperkuat kelayakan Subtantif.
Kontrak yang Jelas & Mengikat
Seluruh pekerjaan dilaksanakan berdasarkan perjanjian tertulis yang mengatur ruang lingkup layanan dan tanggung jawab para pihak secara jelas dan terukur, disertai Non-Disclosure Agreement (NDA) untuk menjamin keamanan serta kerahasiaan data invensi klien.
Biaya Layanan Rasional & Transparan
Kami menawarkan layanan penyusunan dokumen paten dan konsultasi teknis dengan biaya yang rasional dan transparan, tanpa keharusan membayar biaya tinggi sebagaimana layanan konsultan kekayaan intelektual penuh. Layanan disusun dengan struktur biaya yang disesuaikan dengan ruang lingkup pekerjaan drafting dan konsultasi yang dibutuhkan, sesuai dengan paket yang dipilih.
Tim Berpengalaman di Penyusunan Dokumen Paten
Tim kami berpengalaman dalam penyusunan dokumen permohonan paten lintas bidang teknologi, dengan pemahaman kuat terhadap format DJKI, ketentuan peraturan perundang-undangan, serta praktik pemeriksaan paten di Indonesia.
Jaminan Lolos Pemeriksaan Formalitas
Dokumen paten disusun sesuai format dan ketentuan administrasi DJKI berdasarkan UU dan peraturan pelaksanaannya, sehingga memenuhi persyaratan pemeriksaan formalitas dan siap diajukan tanpa risiko pengembalian dokumen.
Selain dikerjakan oleh tim yang memiliki pengalaman teknis di bidang paten, penyusunan dokumen dilakukan sesuai dengan ketentuan peraturan perundang-undangan di bidang paten, termasuk peraturan pelaksanaannya, serta standar dan persyaratan formalitas yang ditetapkan oleh Direktorat Jenderal Kekayaan Intelektual (DJKI).
LAYANAN
Apa Yang Kami Tawarkan?
Kami berfokus menyusun dokumen permohonan paten sesuai format peraturan perundang-undangan dan standar DJKI, dengan pendekatan teknis yang sistematis dan terukur.
Kami membantu menyusun dokumen permohonan paten berupa deskripsi, klaim, dan abstrak, serta penyesuaian dengan gambar teknik apabila diperlukan, sehingga dokumen siap diajukan melalui sistem DJKI dan memenuhi persyaratan pemeriksaan formalitas.
Konsultasi teknis dan pendampingan diberikan sesuai dengan paket layanan yang dipilih, untuk memastikan strategi penyusunan dan perumusan dokumen paten selaras dengan karakter invensi dan bidang teknologi terkait.
Setiap pekerjaan disesuaikan dengan bidang teknologi invensi untuk memastikan penyusunan dokumen permohonan paten dilakukan secara tepat, konsisten, dan lengkap sesuai standar penulisan dan format yang berlaku.
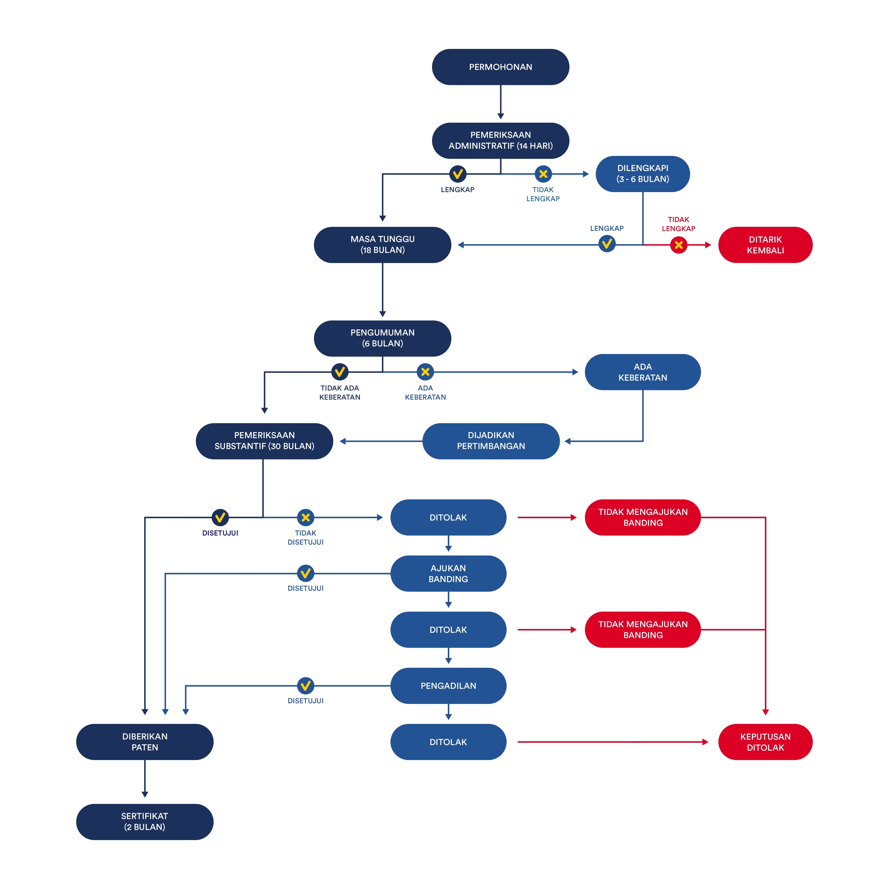
LIHAT PAKET LAYANANALUR PENDAFTARAN PATEN DJKI
Bagaimana Prosesnya?
Proses pendaftaran paten memiliki beberapa tahapan yang perlu dipahami sejak awal. Secara umum, pengajuan paten meliputi:
-
Persiapan dokumen permohonan paten
Penyusunan deskripsi,klaim,abstrak, dan dokumen pendukung sesuai ketentuan DJKI. -
Pengajuan permohonan melalui sistem SAKI (Sistem Administrasi Kekayaan Intelektual) DJKI
Permohonan diajukan secara elektronik dengan cara pemohon mengunggah berkas ke SAKI. -
Pemeriksaan formalitas (Administratif)
DJKI menilai kelengkapan administrasi dan kesesuaian format dokumen. -
Publikasi Permohonan Paten
Permohonan diumumkan kepada publik sesuai ketentuan jangka waktu yang berlaku. -
Pemeriksaan Substantif
Pemeriksaan terhadap kebaruan, langkah inventif, dan penerapan industri berdasarkan dokumen pembanding (prior art). -
Keputusan Akhir
Permohonan diterima atau ditolak berdasarkan hasil pemeriksaan substantif.
Paten Sederhana Adalah..
Setiap invensi berupa produk atau alat yang baru dan mempunyai nilai kegunaan praktis disebabkan karena bentuk, konfigurasi, konstruksi atau komponennya dapat memperoleh perlindungan hukum dalam bentuk paten sederhana. Paten sederhana hanya diberikan untuk invensi yang berupa alat atau produk yang bukan sekedar berbeda ciri teknisnya, tetapi harus memiliki fungsi atau kegunaan yang lebih praktis daripada invensi sebelumnya dan bersifat kasat mata atau berwujud.
Apa Bedanya Dengan Paten (Biasa)?
Paten diberikan untuk invensi yang baru, mengandung langkah inventif, dan dapat diterapkan dalam industri. Sedangkan paten sederhana diberikan untuk setiap invensi baru, pengembangan dari produk atau proses yang telah ada, dan dapat diterapkan dalam industri. Untuk pendaftarannya sendiri hanya dibedakan dengan lama proses pemeriksaannya.
PAKET
Pilih paket drafting sesuai kebutuhan
PENELUSURAN
Penelusuran Paten & Analisis Pra Substantif
HARGA MULAI DARI
Laporan Analisis Pra-Substantif & Resiko Patentabilitas
- Perjanjian kerahasiaan invensi & perjanjian layanan profesional
- Assessment awal invensi (meeting online 1x)
- Penelusuran dokumen paten & non-paten nasional dan internasional (prior art)
- Analisis pra-substantif paten biasa / paten sederhana
- Laporan analisis & rekomendasi teknis tertulis (PDF)
PERMOHONAN
Penelusuran & Drafting Formalitas Tahap Awal
HARGA MULAI DARI
Dokumen Permohonan Paten Siap Diajukan
- Perjanjian kerahasiaan invensi & perjanjian layanan profesional
- Sudah termasuk semua layanan paket penelusuran
- Konsultasi teknis pasca penelusuran dan pra-drafting (meeting online 1x)
- Penyusunan dokumen permohonan paten (deskripsi, klaim, abstrak, gambar teknik)
- Output draft final dokumen permohonan paten
TANGGAPAN (Reparasi Dokumen)
Respon Surat Hasil Pemeriksaan Substantif
HARGA MULAI DARI
Respon Surat Hasil Pemeriksaan Substantif (Harga Per Surat)
- Perjanjian kerahasiaan invensi & perjanjian layanan profesional
- Per revisi HPS, sesuai kebutuhan DJKI
- Analisis isi HPS (review surat)
- Strategi tanggapan
- Jaminan layanan sesuai ruang lingkup HPS
- Output tanggapan final & dokumen revisi (PDF)
PERBANDINGAN LAYANAN
Pilih Paket Sesuai Tahap dan Kebutuhan Invensi Anda
Setiap paket dirancang berdasarkan tahapan proses pendaftaran paten di DJKI, dengan ruang lingkup layanan yang jelas, terukur, dan transparan.
| Detail Layanan | Paket Penelusuran | Paket Permohonan | Paket Tanggapan |
|---|---|---|---|
| Perjanjian Kerahasiaan Invensi (NDA) & Perjanjian Layanan Profesional | Ya | Ya | Ya |
| Assessment Awal Invensi | Ya | Ya | -Tidak |
| Penelusuran Dokumen Paten & Non-Paten Nasional dan Internasional (Prior Art Search) | Ya | Ya | -Tidak |
| Analisis Pra-Substantif | Ya | Ya | -Tidak |
| Laporan Analisis Hasil Penelusuran & Rekomendasi Teknis Tertulis (PDF) | Ya | Ya | -Tidak |
| Konsultasi Teknis (Meeting Online) | 1x | 2x | 1x (Terkait HPS) |
| Penyusunan Dokumen Permohonan Paten (Deskripsi, Klaim, Abstrak, serta Gambar Teknik jika diperlukan) | -Tidak | Ya | -Tidak |
| Dokumen Permohonan Paten Siap Diajukan melalui Sistem SAKI DJKI | -Tidak | Ya | -Tidak |
| Tanggapan atas Surat Hasil Pemeriksaan Substantif (HPS) | -Tidak | -Tidak | Ya |
FAQ
Pertanyaan yang Sering Ditanyakan
Jika Anda memiliki pertanyaan lain, silakan hubungi kami langsung untuk mendapatkan jawaban yang Anda butuhkan.
Berapa lama proses drafting dokumen paten?
Rata-rata 2-4 minggu, tergantung kompleksitas invensi dan kelengkapan data awal.
Apa saja data yang perlu disiapkan di awal?
Pada prinsipnya, Bapak/Ibu cukup memberikan data mentah invensi seperti contohnya, Artikel ilmiah atau draft publikasi (misalnya untuk Peneliti) atau Dokumen engineering maupun Spesifikasi Produk (misalnya untuk Perusahaan/Manufaktur) serta menjelaskan substansi teknisnya. Berdasarkan data tersebut, kami akan menyusun struktur deskripsi dan klaim secara sistematis. Ruang lingkup perlindungan akan dibahas dan dikorespondensikan kembali sebelum finalisasi.
Apakah tersedia konsultasi sebelum pengerjaan?
Ya. Kami melakukan diskusi awal untuk memahami ruang lingkup invensi, strategi perlindungan, serta kemungkinan posisi patentabilitas sebelum drafting dimulai.
Bagaimana proses revisi dilakukan?
Apabila dalam proses pemeriksaan substantif terdapat Surat Hasil Pemeriksaan (SHP) atau tanggapan dari Pemeriksa, kami menyediakan layanan melalui Paket Tanggapan.
Melalui paket ini kami membantu untuk:
- Menyusun jawaban atas keberatan Pemeriksa
- Melakukan penyesuaian klaim secara strategis
- Memperkuat argumentasi teknis sesuai substansi pemeriksaan
Apakah dokumen sudah siap diajukan ke DJKI?
Ya. Dokumen disusun mengikuti struktur dan format yang dipersyaratkan sehingga siap diunggah melalui sistem DJKI.
Bagaimanakah sistem pembayarannya?
Pembayaran dilakukan bertahap sesuai progres pekerjaan dan dituangkan dalam kontrak kerja tertulis yang jelas dan mengikat.
Bagaimana proses pengajuan paten ke Dirjen Kekayaan Intelektual?
Kami fokus pada penyusunan dokumen drafting, meliputi: Deskripsi, Klaim, Abstrak, Gambar Teknik. Proses pengunggahan dan pengajuan resmi dilakukan langsung oleh Bapak/Ibu sebagai Pemohon. Namun, kami dapat memberikan arahan teknis mengenai tahapan pengajuan apabila diperlukan.
Apa keuntungan mengajukan paten secara mandiri?
Ada beberapa keuntungannya yaitu: Mempunyai kendali penuh atas akun dan status permohonan, Notifikasi resmi diterima langsung oleh Pemohon, Transparansi biaya resmi negara, Tidak bergantung pada pihak ketiga. Namun, kami dapat memberikan arahan teknis mengenai tahapan pengajuan apabila diperlukan.
Apakah kerahasiaan invensi dijamin?
Ya. Seluruh informasi dan dokumen yang diberikan dijaga kerahasiaannya dan tidak disebarluaskan tanpa persetujuan tertulis. Kami juga dapat membuat Perjanjian Kerahasiaan (Non-Disclosure Agreement/NDA) secara tertulis sebelum proses drafting dimulai.
Apa bedanya dengan menggunakan konsultan paten?
Struktur biaya kami lebih ringan karena tidak menggunakan skema biaya bulanan tetap (retainer fee) seperti kantor konsultan pada umumnya. Anda hanya membayar untuk pekerjaan drafting yang dikerjakan, tanpa beban biaya administrasi tambahan yang tidak diperlukan.